


【藥品類別】維生素類
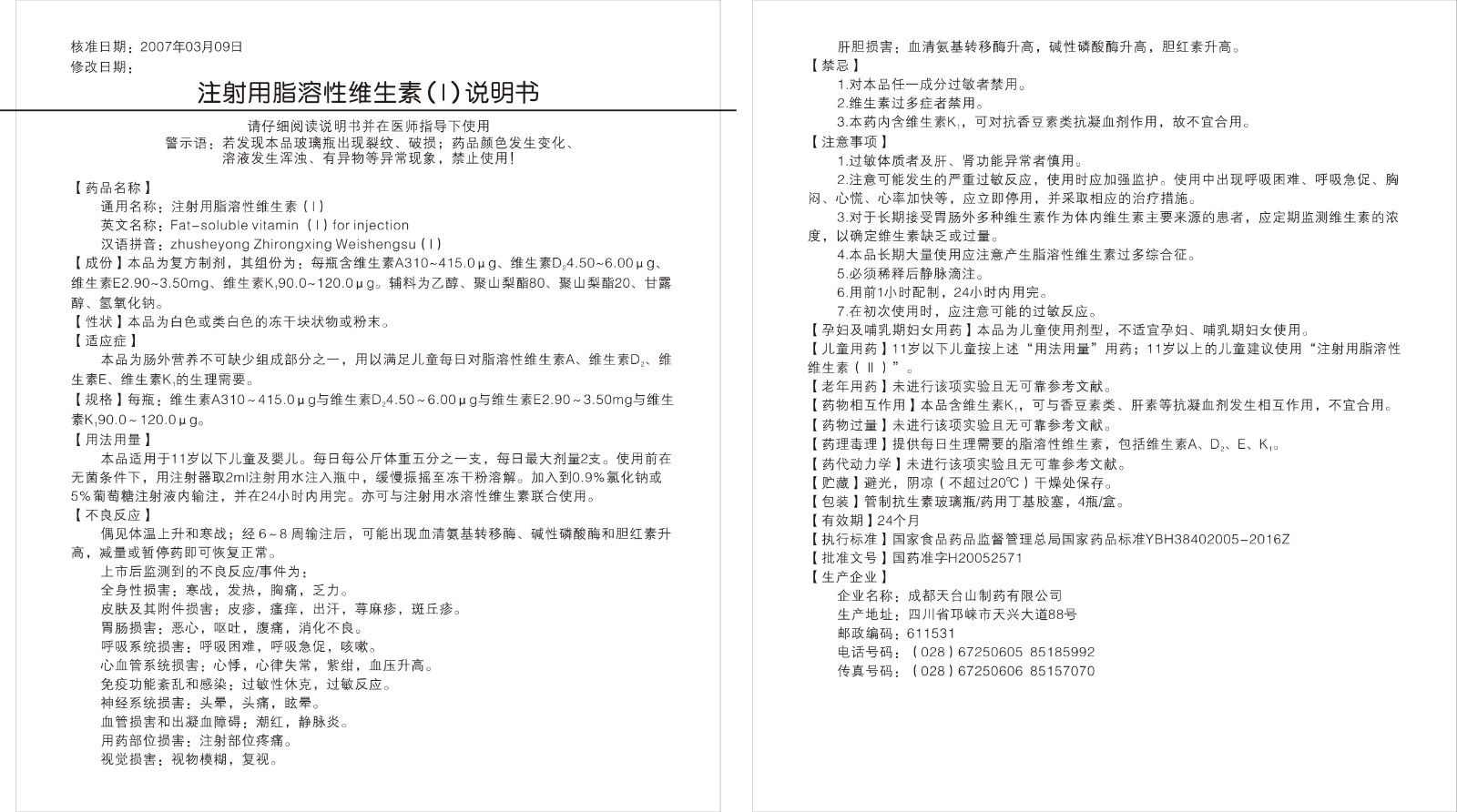
本品為腸外營養(yǎng)不可缺少的組成部分之一,用以滿足兒童每日對脂溶性維生素A、維生素D2、維生素E、維生素K1的生理需要。
【通用名】注射用脂溶性維生素(Ⅰ)
【藥品類別】維生素類
本品為腸外營養(yǎng)不可缺少的組成部分之一,用以滿足兒童每日對脂溶性維生素A、維生素D2、維生素E、維生素K1的生理需要。

【藥品類別】維生素類
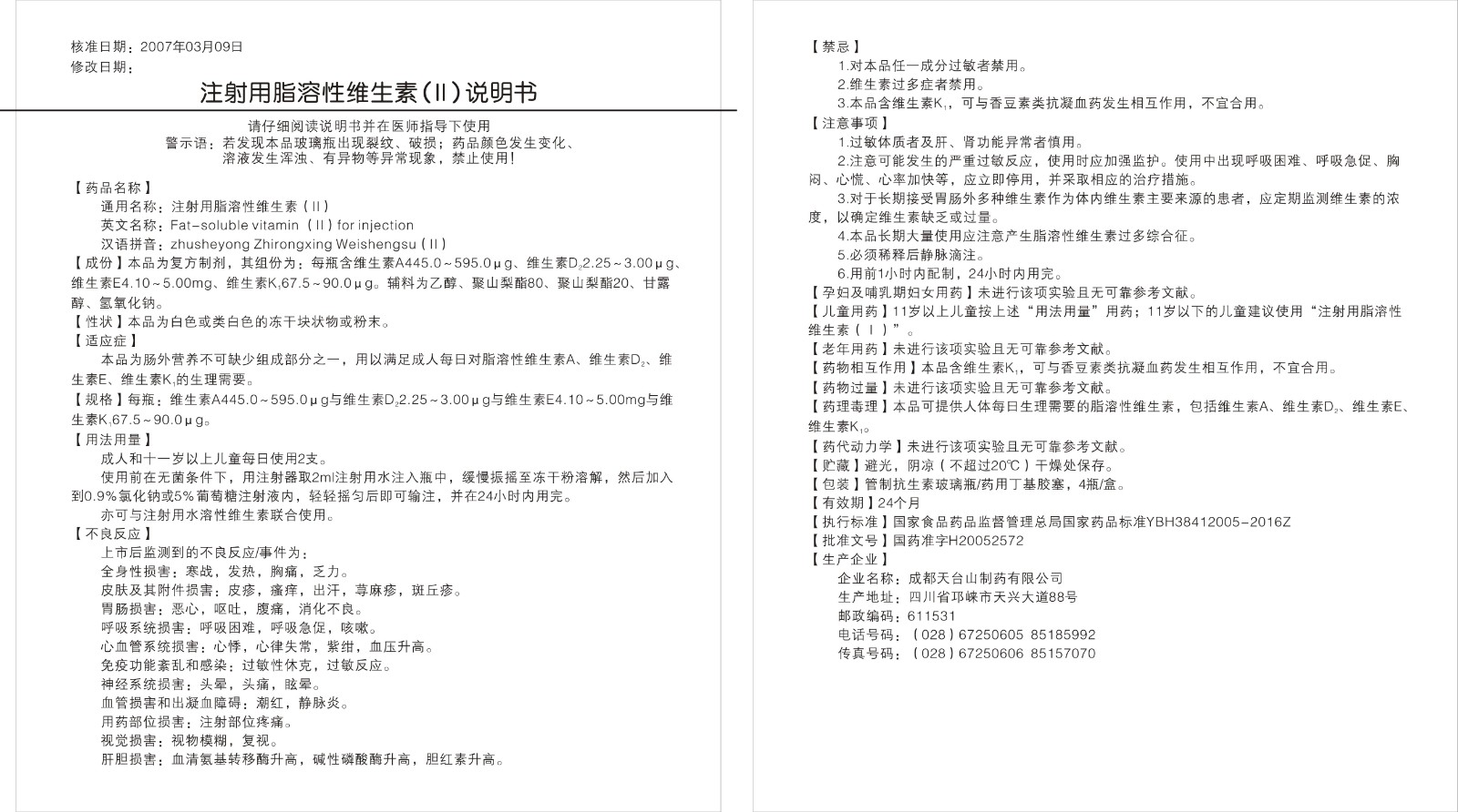
本品為腸外營養(yǎng)不可缺少的組成部分之一,用以滿足成人每日對脂溶性維生素A、維生素D2、維生素E、維生素K1的生理需要。
【通用名】注射用脂溶性維生素(II)
【藥品類別】維生素類
本品為腸外營養(yǎng)不可缺少的組成部分之一,用以滿足成人每日對脂溶性維生素A、維生素D2、維生素E、維生素K1的生理需要。

【藥品類別】維生素類
本品系腸外營養(yǎng)不可缺少的組成部分之一,用以滿足成人和11歲以上兒童每日對脂溶性維生素和水溶性維生素的生理需要。
【通用名】注射用脂溶性維生素(II)/注射用水溶性維生素組合包裝
【藥品類別】維生素類
本品系腸外營養(yǎng)不可缺少的組成部分之一,用以滿足成人和11歲以上兒童每日對脂溶性維生素和水溶性維生素的生理需要。



【藥物類別】精神安定藥和精神興奮藥的復方制劑
輕、中度抑郁和焦慮。神經(jīng)衰弱,心因性抑郁,抑郁性神經(jīng)官能癥,隱匿性抑郁,心身疾病伴焦慮和情感淡漠,更年期抑郁,嗜酒及藥癮者的焦躁不安及抑郁。
【通用名】氟哌噻噸美利曲辛片
【藥物類別】精神安定藥和精神興奮藥的復方制劑
用于輕、中度抑郁和焦慮。神經(jīng)衰弱,心因性抑郁,抑郁性神經(jīng)官能癥,隱匿性抑郁,心身疾病伴焦慮和情感淡漠,更年期抑郁,嗜酒及藥癮者的焦躁不安及抑郁。